赞助会员免费下载
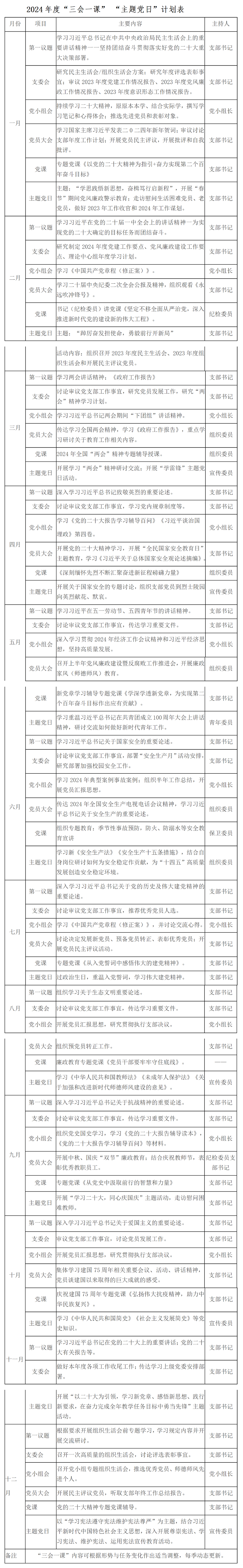
为进一步规范党内组织生活,加强党员教育管理,根据党的二十大精神和上级党委的要求,结合我支部实际,现将2024年度“三会一课”及主题党日活动计划公布如下: 一、总体要求 坚持党的领导:确保“三会一课”工作始终在党的领导下进行,坚定不移地贯彻党的理论和路线方针政策。 强化政治功能:通过“三会一课”加强党员的思想政治教育,提高党员的政治觉悟和政治能力。 注重实际效果:紧密结合工作实际,确保“三会一课”内容贴近党员、贴近实际、贴近生活。 二、具体安排 每月至少召开一次支委会,研究和部署党支部工作,确保党的决策部署落到实处。 每季度至少召开一次党员大会,传达学习党的最新理论和上级党组织的决议,讨论和决定党支部的重大事项。 每月至少安排一次党课,由支部书记或邀请的专家学者主讲,深入学习党的理论和政策。 每月至少开展一次主题党日活动,围绕党的中心工作和重要节日,开展形式多样的党员教育和实践活动。 三、具体活动内容 一月 第一议题:学习习近平总书记在中共中央政治局民主生活会上的重要讲话精神,坚持团结奋斗贯彻落实好党的二十大重大决策部署。 支委会:研究民主生活会/组织生活会方案;研究年度评选表彰事宜;审议2023年度党建工作情况报告、2023年度党风廉政工作情况报告、2023年度意识形态工作情况报告。 党小组会:持续学习二十大精神,原原本本学、结合实际学,撰写学习笔记和心得体会;推选先进党员和表彰对象。 党员大会:学习国家主席习近平发表二0二四年新年贺词;审议讨论支部年度工作计划;开展党员民主评议,开展批评和自我批评。 党课:专题党课《以党的二十大精神为指引+奋力实现第二个百年奋斗目标》。 主题党日:主题:“学思践悟新思想,奋楫笃行启新程”,开展“春节”期间党风廉政警示教育;走访慰问生活困难党员、老党员,做好2023年工作收官和2024年工作谋划。 二月 第一议题:学习习近平在党的二十届一中全会上的讲话精神一为实现党的二十大确定的目标任务而团结奋斗。 支委会:研究制定2024年度党建工作要点、党风廉政建设工作要点、理论中心组年度学习计划。 党小组会:学习《中国共产党章程(修正案)》。 党员大会:学习二十届中央纪委二次全会公报及精神,组织观看《永远吹冲锋号》。 党课:书记(纪检委员)讲党课《坚定不移全面从严治党,深入推进新时代党的建设新的伟大工程》。 主题党日:主题:“踔厉奋发担使命,勇毅前行开新局”,活动内容:组织召开2023年度民主生活会、2023年度组织生活会和开展民主评议党员。 三月 第一议题:学习两会讲话精神;《政府工作报告》。 支委会:讨论审议党支部工作事宜,研究党员发展工作,研究“两会”精神学习计划。 党小组会:学习习近平总书记两会期间“下团组”讲话精神。 党员大会:传达学习全国两会精神,学习《政府工作报告》,重点学习研讨关于教育工作相关内容。 党课:2024年全国“两会”精神专题辅导授课。 主题党日:开展学习“两会”精神研讨交流;开展“学雷锋”主题党日活动。 四月 第一议题:深入学习习近平总书记致敬英烈的重要论述。 支委会:讨论审议党支部工作事宜,学习党内规章制度等。 党小组会:学习《党的二十大报告学习辅导百问》《习近平谈治国理政》第四卷。 党员大会:开展党的二十大精神学习,开展“全民国家安全教育日”主题教育,学习《习近平关于总体国家安全观论述摘编》。 党课:《深刻缅怀先烈不断汇聚奋进新征程磅礴力量》。 主题党日:开展关于国家安全的专题讨论,组织支部党员到烈士陵园向英烈献花、默哀。 五月 第一议题:学习习近平在五一劳动节、五四青年节的讲话精神。 支委会:讨论审议党支部工作事宜,传达学习重要文件。 党小组会:深入学习贯彻2024年经济工作会议精神和习近平经济思想,坚持高质量发展。 党员大会:召开上半年党风廉政建设暨反腐败工作推进会,开展廉政家风(师德师风)教育。 党课:新党章学习辅导专题党课《学深学透新党章,为实现第二个百年奋斗目标作出应有贡献》。 主题党日:学习重温习近平总书记在共青团成立100周年大会上讲话精神,研讨交流如何做好新时代青年工作。 六月 第一议题:学习习近平总书记关于国家安全的重要论述。 支委会:讨论审议党支部工作事宜,部署“安全生产月”活动安排,研究部署加强校园安全工作。 党小组会:学习2024年典型案例事故案例;组织半年工作总结,开展党员汇报思想。 党员大会:传达2024年全国安全生产电视电话会议精神,学习习近平总书记关于安全生产的重要论述。 党课:组织专题教育:季节性事故预防,防火、防溺水等安全教育宣讲。 主题党日:学习新《安全生产法》《安全生产十五条措施》,结合自身岗位研讨如何为安全稳定作贡献,为“十四五”高质量发展创造安全稳定环境。 七月 第一议题:深入学习习近平总书记关于党的历史及伟大建党精神的重要论述。 支委会:讨论审议党支部工作事宜,推荐优秀党员人选。 党小组会:学习《中国共产党章程(修正案)》,并讨论交流心得。 党员大会:讨论决定发展新党员、预备党员转正、表彰优秀党员;开展党员民主评议活动。 党课:专题党课《从入党誓词中感悟伟大的建党精神》。 主题党日:过政治生日,重温入党誓词,学习伟大建党精神。 八月 第一议题:组织学习关于生态文明重要论述。 支委会:讨论审议党支部工作事宜,传达学习重要文件。 党小组会:开展党员汇报思想,研究贯彻执行支部决议。 党员大会:组织预党员转正工作。 党课:廉政教育专题党课《党员干部要牢牢守住底线》。 主题党日:学习《中华人民共和国教师法》《未成年人保护法》《关于加强和改进新时代师德师风建设的意见》。 九月 第一议题:深入学习习近平总书记关于抗战精神的重要论述。 支委会:讨论审议党支部工作事宜,传达学习重要文件。 党小组会:组织党史国史学习,学习《党的二十大报告辅导读本》,《党的二十大报告学习辅导百问》等材料。 党员大会:开展中秋、国庆“双节”廉政教育;结合庆祝教师节,表彰优秀教职员工。 党课:专题党课《从党史中汲取前行的智慧和力量》。 主题党日:开展“学习二十大,同心庆国庆”主题活动,走访慰问困难教师。 十月 第一议题:深入学习习近平总书记关于爱国主义的重要论述。 支委会:审议党支部工作事宜,讨论党员发展工作。 党小组会:开展党员汇报思想,研究贯彻执行支部决议。 党员大会:集体学习建国75周年相关重要会议、活动、讲话精神,党员谈建国以来取得的巨大成就的感受。 党课:庆祝建国75周年专题党课《弘扬伟大抗疫精神,助力中华民族复兴》。 主题党日:学习《中华人民共和国简史》《社会主义发展简史》等党史知识。 十一月 第一议题:学习习近平总书记在党的二十大上的重要讲话;党的二十大有关报告等。 支委会:做好本年度各项工作收尾工作;传达学习上级党委安排部署。 党小组会:组织党史国史学习,学习《党的二十大报告辅导读本》,《党的二十大报告学习辅导百问》等材料。 党员大会:集体学习建国75周年相关重要会议、活动、讲话精神,党员谈建国以来取得的巨大成就的感受。 党课:党的二十大精神专题党课辅导。 主题党日:开展“以二十大为引领,学习新党章、感悟新思想、践行新要求,在奋力完成全年教学任务目标中勇当先锋”主题活动。 十二月 第一议题:根据要求开展组织生活会前专题学习,学习规定内容并开展交流研讨。 支委会:召开一次高质量的组织生活会,讨论评选表彰事宜。 党小组会:召开党小组专题组织生活会,推选优秀党员、师德师风先进个人。 党员大会:开展民主评议党员,听取支部年终工作总结报告。 党课:党的二十大精神专题党课辅导。 主题党日:以“学习宪法遵守宪法维护宪法尊严”为主题,结合习近平新时代中国特色社会主义思想,深入开展尊崇宪法、学习宪法、维护宪法、运用宪法宣传教育活动。 四、工作要求 加强组织领导:支部书记要亲自抓“三会一课”的落实,确保各项任务落到实处。 严格规范程序:按照规定程序和要求开展“三会一课”,确保活动规范有序。 创新方式方法:积极探索“三会一课”的新形式、新方法,提高活动的吸引力和感染力。 强化监督检查:定期对“三会一课”的开展情况进行监督检查,确保活动取得实效。 希望全体党员同志积极参与“三会一课”活动,不断提升自己的政治素养和业务能力,为推动我支部工作再上新台阶作出新的更大贡献。 XXXX党支部 2024年X月X日 |
12下一页
|
12


公文汇,办公文档之家