赞助会员免费下载
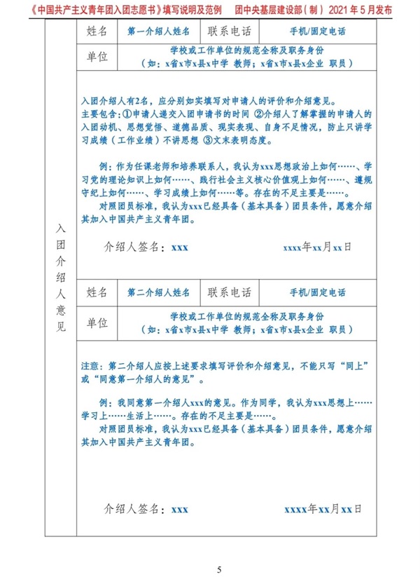
怎样写好《入团志愿书》?如何规范填写《入团志愿书》?湖工的学子们看过来本期干货满满 手把手教你填写入团志愿书 一、申请入团需要具备哪些条件 年龄在十四周岁以上,二十八周岁以下的中国青年,承认团的章程,愿意参加团的一个组织并在其中积极工作、执行团的决议和按期交纳团费的,可以申请加入中国共产主义青年团。 二、什么是《入团志愿书》? 入团志愿书,是指《中国共产主义青年团入团志愿书》。《中国共产主义青年团章程》第一章第四条规定:要求入团的青年要向支部委员会提出申请,填写入团志愿书,经支部大会讨论通过和上级委员会批准,才能成为团员。《中国共产主义青年团团员教育管理工作条例(试行)》第五章第二十三条规定:自发展团员工作开始,团组织应建立团员个人档案。团员档案主要包括《中国共产主义青年团入团志愿书》、入团申请书、入团积极分子培养考察(团校学习结业)材料、团员证、团员登记表、团内惩罚材料等。入团志愿书是首要团员档案。 三、填写《入团志愿书》应当注意哪些问题? (1)入团志愿书为团省委统一印发,一人一本,将作为跟随团员终身的政治材料,用黑色水笔填写,不得涂改,需确保信息无误,务必谨慎填写; (2)填写入团志愿书前应认真学习团章和团的基本知识,树立正确的入团动机; (3)字迹工整,格式严谨,不要随意涂抹修改,要保持纸张的干净整洁; (4)如实填写入团志愿书,包括对团的认识、入团动机、个人简介以及需向团组织说明的问题等内容。 四、入团志愿书怎么写?
|
1234下一页
| 公文汇,办公文档之家
|
1234下一页
| 公文汇 www.gongwenhui.com
公文汇,办公文档之家
|
1234下一页
| 公文汇,办公文档之家
|
1234






